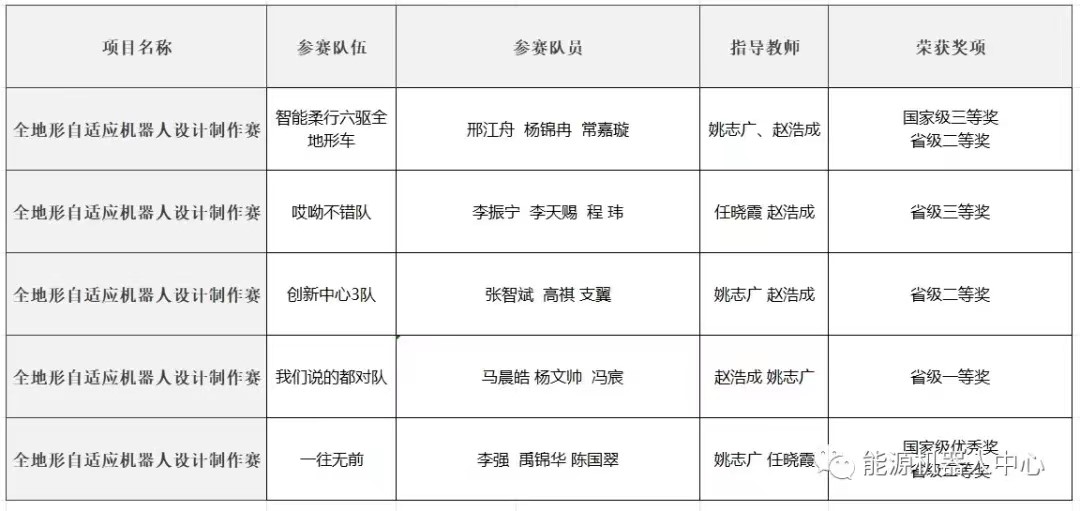
近日,全国第25届中国机器人及人工智能大赛已圆满落下帷幕,bat365官网机器人创新中心的5支代表队积极备赛,参加了全地形自适应机器人设计制作赛项,经过紧张激烈的省赛角逐,取得了省赛一等奖1项,二等奖2项,三等奖1项的好成绩。两支晋级全国总决赛的代表队中,一支代表队获得了国赛三等奖,另一支代表队获得了国家优秀奖!

中国机器人及人工智能大赛始于1999年,是一项历史悠久、影响广泛的全国性的学科竞赛。作为中国人工智能学会最早主办的竞赛之一,大赛已为我国培养了大量的“能动手”、“敢创新”、“善协作”的复合型人才。大赛被誉为机器人界的“奥林匹克”,且已列入中国高等教育学会《全国普通高等学校学科竞赛排行榜》。
bat365官网机器人创新中心以机器人工程专业为依托创建,以提高学生的创新创造能力为宗旨,为山能学子搭建了一个基于理论的实践应用平台。目前,中心下设建模仿真、文化创新、编程设计三个板块,研究方向涉及机械、机电、电气、电子、信息技术、材料、控制等各个学科。多年来,中心鼓励并组织学生参加各类机器人竞赛,提升了bat365官网学生的科技创新实践能力、团队协作能力,培育了学生们的创新创业精神,有助于学生们的全面发展。
