首页 - 下载专区 - 正文
首页 - 下载专区 - 正文

下载专区

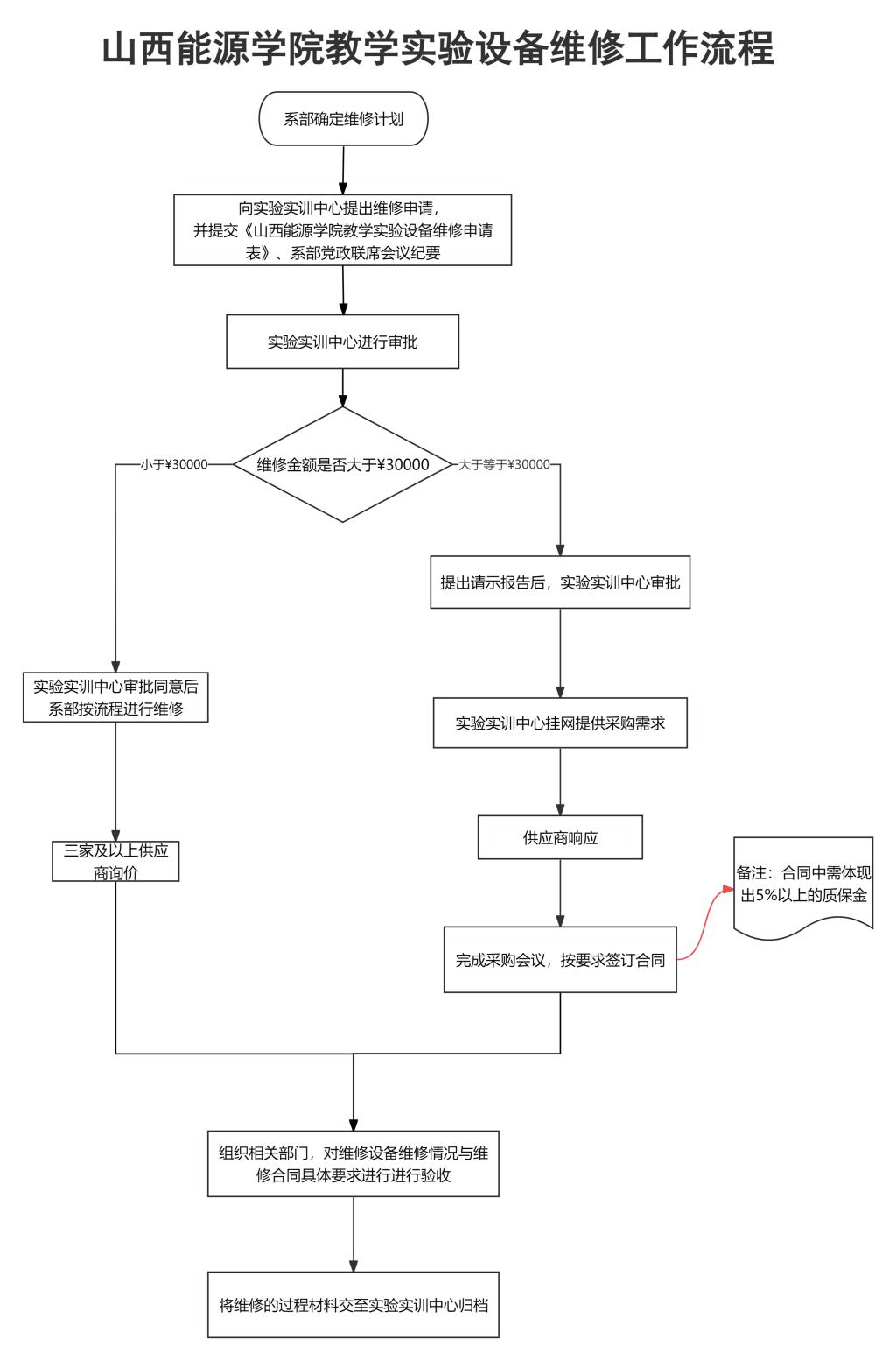
bat365中文官方网站实验设备维修申请单

发布时间:2024-07-09浏览量: