全国大学生节能减排社会实践与科技竞赛是由教育部高等教育司主办,中国高等教育学会发布的全国普通高校学科竞赛排行榜的重要赛事,同时也是山西省大学生学科竞赛一级竞赛。
“六百光年杯”第十五届全国大学生节能减排社会实践与科技竞赛以“节能减排,绿色能源”为主题,吸引了来自清华大学、浙江大学、上海交通大学、东南大学、西安交通大学等425个高校的4138件作品参赛。
2022年4月6日大赛官网发布第一轮通知以来,bat365官网学生工作部、校团委、能源与动力工程系积极响应、大力宣传。在短时间内收集了450余位同学的110余件作品,经校内举办的系赛、复赛和决赛,遴选出15件优秀作品推入国赛参加更为激烈的角逐。
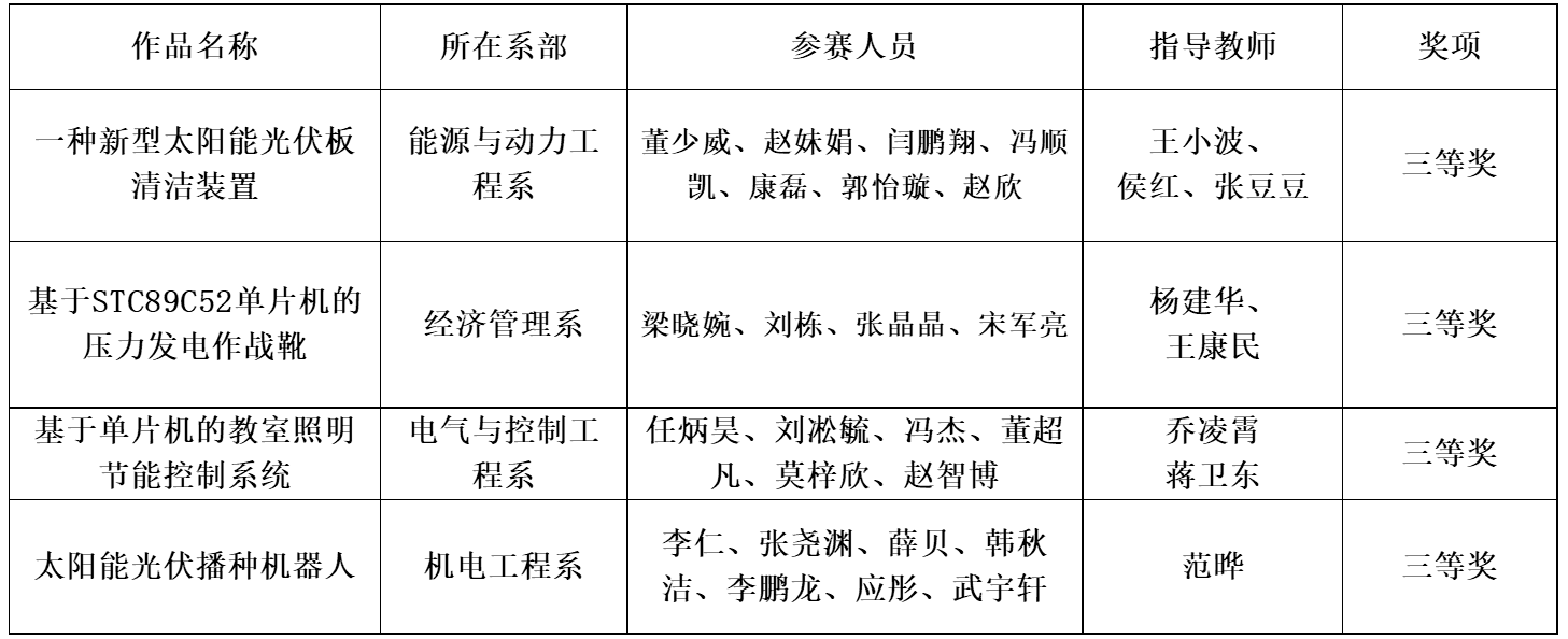
2022年8月3日至8月5日,大赛决赛在天津大学举行。经过网评、会评和决赛答辩等阶段的层层选拔,bat365官网在全国节能减排大赛中首获佳绩,共获4个奖项!

同时,我院也荣获了“六百光年杯”第十五届全国大学生节能减排社会实践与科技竞赛优秀组织奖!
节能减排大赛为bat365官网传统优势项目,如今已经走过了四个年头,本次骄人成绩的取得是bat365官网学生工作部、校团委及能源与动力工程系大力宣传“清洁能源,节能减排”的表现,是bat365官网各部门大力配合的结果,也是bat365官网学子创新、团结、拼搏的体现。最后,祝愿bat365官网学子在各类学科竞赛中再创佳绩!