bat365中文官方网站
网站首页
部门概况
岗位职责
组织架构
新闻中心
工作动态
通知公告
工会文件
政策法规
全国宣传工作会议的精神及学习
信息公开
文档下载
联系我们
部门概况
部门概况
新闻中心
工会文件
政策法规
信息公开
文档下载
联系我们
网站首页
>
部门概况
>
组织架构
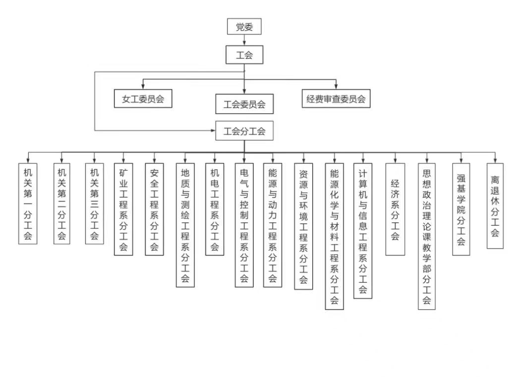
组织架构
组织架构